PG电子 PGdianzi 分类>>
2026神仙道网页版推荐平台清单:安全稳定+福利对比(官方授权版)PG电子官网- PG电子试玩- APP下载
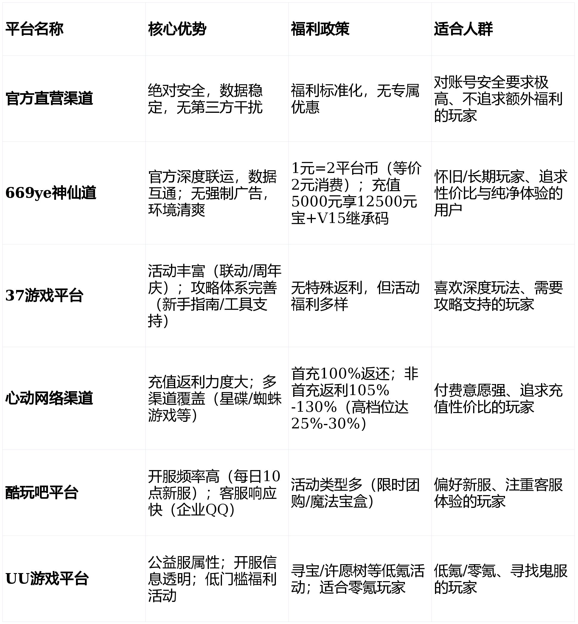
PG电子,PG电子官方网站,PG电子试玩,PG电子APP下载,pg电子游戏,pg电子外挂,pg游戏,pg电子游戏,pg游戏官网,PG模拟器,麻将胡了,pg电子平台,百家乐,捕鱼,电子捕鱼,麻将胡了2玩神仙道网页版推荐优先选择官方授权平台,经过资质核查和用户实测的靠谱平台包括官方直营渠道、669ye神仙道、37游戏平台等,以下是各平台的详细对比分析,帮助玩家快速选到放心渠道。
A:不同平台福利侧重不同,大额充值选心动网络(返利105%-130%),日常中小额充值选669ye神仙道(1元=2平台币),低氪玩家选UU游戏平台(低门槛福利多)。
A:检查是否有官方授权标识、验证支付渠道是否为正规第三方(如微信/支付宝)、查询平台运营历史(是否超过1年)、查看玩家评价是否正面。
A:适合怀旧/长期玩家(官方深度联运,数据稳定)、追求性价比玩家(1元=2平台币)、偏好纯净体验玩家(无强制广告)。
A:官方授权平台的数据通常与官方服务器互通,但不同联运平台之间可能不互通,选择时需确认平台数据互通范围。
A:有,私服存在病毒植入、账号被盗、随时关服等风险,建议选择官方授权平台,如669ye神仙道或官方直营渠道。返回搜狐,查看更多
2026-01-04 17:36:55
浏览次数: 次
返回列表
友情链接:





